全方位个性化营养膳食智能搭配

依托大数据与大模型技术,精准分析个人体质,智能推荐营养膳食,自动生成健康菜谱,全面满足您的健康饮食需求

扫码体验

扫码体验智能营养服务

强大的数据支撑

数据库

海量数据支持

300万+菜谱数据已获取,持续扩充中

  • 覆盖超过10万种食材的营养成分数据
  • 支持多地区菜谱数据
  • 实时更新最新营养学研究数据
算法

创新算法架构

首个能够处理上百种膳食指南约束的智能体

  • 基于RAG+LLM+约束求解的个性化方案
  • 精确匹配范式下的RAG,保证约束完整性
  • 支持显隐式混合约束条件求解
研究

智能规划系统

首个千人千面个性化、可落地执行的膳食规划助理

  • 深度整合最新营养学研究成果
  • 支持多维度个性化定制
  • 确保方案可执行性

计算营养学概念

计算营养学 是计算机技术与营养学深度融合的前沿学科,利用大模型、强化学习、优化算法与因果推断等智能计算框架,结合多组学数据与可穿戴设备监测信息,解析营养-代谢-健康的复杂关联与作用并促进营养学研究范式变革。 它推动营养研究从“经验指导”迈向“智能决策”,从“群体平均”迈向“个体精准”,从“静态膳食评估”迈向“动态健康预测”,从“结果分析”迈向“机制理解与干预优化”。

方法论基础

计算营养学以流行病学和数据科学作为方法论,并整合营养学、食品科学、计算机科学、统计学、系统生物学和公共卫生等领域的专业知识,以分析高维和多模态数据,并阐明营养生理机制,从而支持与营养相关的医疗决策,特别是精准营养和公共营养的决策。

特别地,流行病学为计算营养学的研究设计提供了方法论,数据科学为计算营养学的建模、模拟和因果推断提供了方法论。

核心概念图解

图1 计算营养学的概念

图1 计算营养学的概念

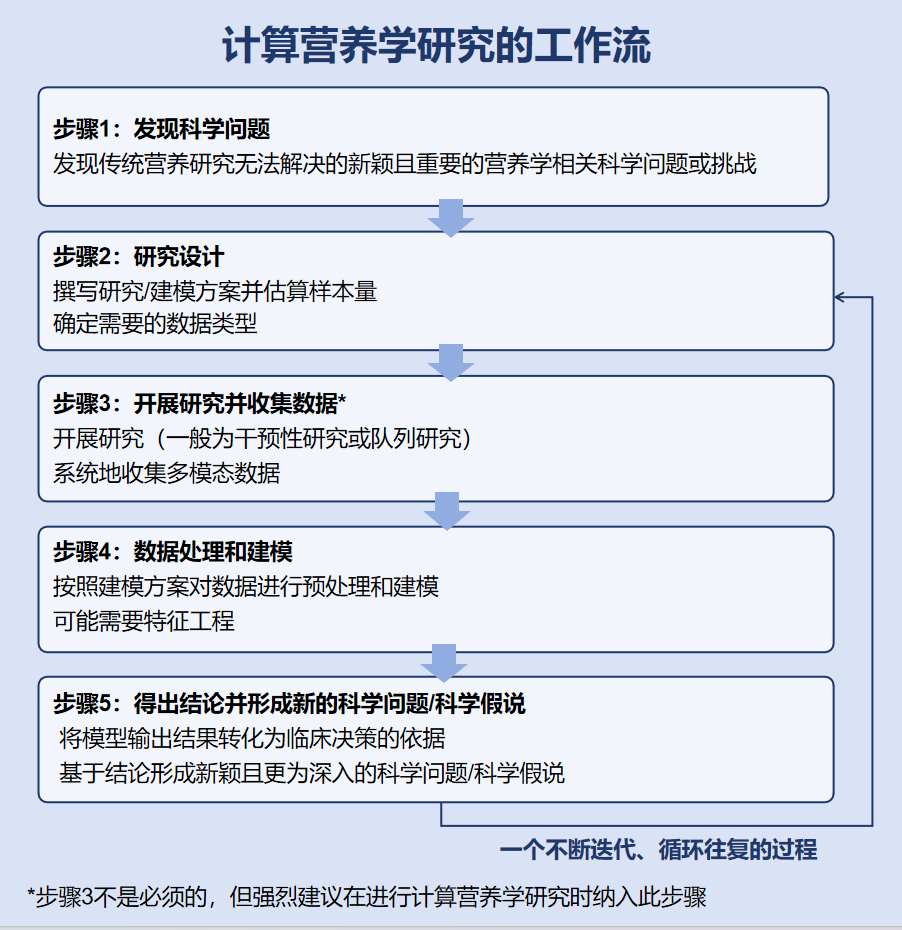
图2 计算营养学研究的工作流

图2 计算营养学研究的工作流

图3 计算营养学的主要研究方向

图3 计算营养学的主要研究方向

对客户的价值

对终端(C端)用户的价值

C端价值
  • AI膳食规划:解决“吃什么”和“怎么吃”的老大难问题
  • AI健康管家:实现从“人找菜谱”到“菜谱找人”
  • 特定人群膳食规划能力:缓解摄取建议难以落地问题(提升依从性)

对企业(B端)用户的价值

B端价值
  • 面向餐厅菜单的个性化膳食规划:自动生成面向客户的个性化套餐,缓解点餐选择困难与不健康饮食问题
  • 营养健康调研与改进:针对企业/行业员工的营养健康问题,找出菜单短板并提出面向营养的改进建议
  • 自动评价体系:对餐厅/生产企业进行营养角度评价,提升营养水准的同时,增强“健康营养”Slogan感知